Linkowisko #147 | TECHNOFOBIA
Użyteczna wiedza o tym jak technologia wpływa na biznes. Dzięki subskrypcji otrzymasz wyselekcjonowaną, unikalną i wartościową wiedzę dwa razy w tygodniu.
Cześć!
W weekendowy poranek jak zwykle dostarczamy wyselekcjonowane informacje o tym jak technologia wpływa na nasze życie i biznes. Już we czwartek otrzymasz kolejny newsletter - tym razem ze wstępniakiem.
Artur i Maciek
Najważniejsze artykuły i newsy, jakie wybraliśmy dla Ciebie:
Notorious: OpenAI’s Revenue Breakdown (A Closer Look)
The best founders, startups, strategies, metrics and community. Every week.
www.notoriousplg.ai/p/notorious-openais-revenue-breakdown

A match 'made in heaven': Inside Canva’s stunning Leonardo.Ai acquisition

TSMC to start construction of first European chip plant in August
Chairman C.C. Wei to host groundbreaking ceremony in Dresden on Aug. 20

Senate passes the Kids Online Safety Act
Parent advocates played a major role in passing the bill.
www.theverge.com/2024/7/30/24205718/senate-passes-kids-online-safety-act-kosa-content-moderation

Meta moves on from its celebrity lookalike AI chatbots
But Meta still sees a lot of promise in AI bots.
www.theverge.com/2024/7/30/24209918/meta-celebrity-lookalike-ai-chatbots-moves-on

Yes, Hollywood still needs superheroes and I.P. But don't forget the mid-tier movies

Spotify’s big bet on podcasts is paying off
PLUS: Micro-scoops are pretty worthless.
simonowens.substack.com/p/spotifys-big-bet-on-podcasts-is-paying

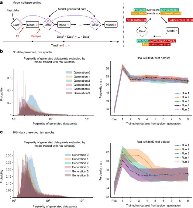
AI models collapse when trained on recursively generated data - Nature
www.nature.com/articles/s41586-024-07566-y?

The AI race’s biggest shift yet
The key players are trying to control how we actually use AI.
www.theverge.com/2024/7/26/24206274/the-ai-race-big-shift-models-to-products

sifted.eu/articles/elevenlabs-mati-staniszewski-brunch-sifted?

